Cấu tạo và nguyên lý hoạt động của Relay solid SSR
Rơ le nhiệt là gì?
Rơ le nhiệt (hay còn gọi là Relay nhiệt, Rơle nhiệt) là một loại thiết bị điện...
[HỌC AVR] BÀI 9: HIỂN THỊ LED 7 THANH
BÀI 9: HIỂN THỊ LED 7 THANH
Xin chào các bạn!
Trong bài viết này, mình sẽ hướng dẫn các bạn lập trình hiển thị...
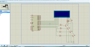
[HỌC AVR] BÀI 10: HIỂN THỊ LCD128x64 LOẠI CHIP KS0108
BÀI 10: HIỂN THỊ LCD128x64 LOẠI CHIP KS0108
Xin chào các bạn!
Trong bài viết này mình xin hướng dẫn các bạn giao tiếp LCD128x64...
DESIGN
Cấu tạo và nguyên lý hoạt động của Relay solid SSR
Rơ le nhiệt là gì?
Rơ le nhiệt (hay còn gọi là Relay nhiệt, Rơle nhiệt) là một loại thiết bị điện...
Hướng dẫn lắp led pháo hoa có cổng âm thanh
Mạch LED pháo hoa có âm thanh dùng điều khiển LED pháo hoa full màu 1903 cài sẵn nhiều hiệu ứng đẹp. Mạch...
Phần Mềm Điện Tử
DOWNLOAD & HƯỚNG DẪN CÀI ĐẶT PHẦN MỀM KEIL C V4 & V5 Full...
DOWNLOAD & HƯỚNG DẪN CÀI ĐẶT PHẦN MỀM KEIL C V4 & V5 Full Crack
Xin chào các bạn!
Hôm nay, mình xin giới thiệu đến...
Proteus 8.4,Proteus 8.5,proteus 8.6 sp2, Professional Full Crack Proteus Vẽ Mô phỏng Mạch Điện...
Proteus 8.4,Proteus 8.5,proteus 8.6 sp2, Professional Full Crack Proteus Vẽ Mô phỏng Mạch Điện Tử Tốt Nhất
Phần mềm Proteus là phần mềm cho phép mô phỏng...
Hướng dẫn cài đặt OrCad 9.2 và crack chi tiết nhất
Để setup OrCad 9.2 chúng ta hãy làm theo các bước sau đây:
Chọn file setup.exe từ đĩa CD-ROM hoặc Download tại đây:
DOWNLOAD OrCad9.2 Full...
Download Altium Designer 17.0.11 build 656 [Mới nhất] Full Crack
Download Altium Designer 17.0.11 build 656 Full Crack
Phần mềm Vẽ mạch cho dân chuyên nghiệp .
Nay đã có phiên bản mới các bạn...
Download Proteus 8.6 SP2 Full Crack && Fix lỗi “No Library Found”
Download Proteus 8.6 SP2 Full Crack && Fix lỗi "No Library Found"
Xin chào các bạn bản 8.6 này ra lâu rồi nhưng mãi mới...
Đồ Án
LATEST ARTICLES
Cấu tạo và nguyên lý hoạt động của Relay solid SSR
Rơ le nhiệt là gì?
Rơ le nhiệt (hay còn gọi là Relay nhiệt, Rơle nhiệt) là một loại thiết bị điện dùng để bảo vệ động cơ và...
Hướng dẫn lắp led pháo hoa có cổng âm thanh
Mạch LED pháo hoa có âm thanh dùng điều khiển LED pháo hoa full màu 1903 cài sẵn nhiều hiệu ứng đẹp. Mạch LED pháo hoa sound có tích hợp...
Dạy Nghề Sửa Chữa Tủ Lạnh Và Máy Điều Hòa Dân Dụng – Nguyễn...
Các bạn DOWNLOAD tại link sau: TẠI ĐÂY
Pass giải nén : buonlinhkien.com
Sách DẠY NGHỀ SỬA CHỬA TỦ LẠNH VÀ MÁY ĐIỀU HÒA DÂN DỤNG
Tổng hợp sách hay điện tử
1 . Dạy Nghề Sửa Chữa Tủ Lạnh Và Máy Điều Hòa Dân Dụng - Nguyễn Đức Lợi
Cuộn cảm là gì? Những ứng dụng của cuộn cảm
Cuộn cảm cùng với điện trở và tụ điện là những linh kiện điện tử được sử dụng nhiều nhất trong các thiết bị điện. Nhiệm vụ của chúng tưởng chừng...
[HỌC ALTIUM] KINH NGHIỆM VẼ MẠCH ALTIUM THÀNH THẠO SAU 1 TUẦN
Các bạn muốn vẽ altium thành thạo, chỉ cần đọc hết kinh nghiệm và thực hành trong 1 tuần các bạn có thể vẽ altium một cách chuyên nghiệp rồi, mà...
Hướng dẫn tạo linh kiện cho phần mềm Proteus 8.7
Bắt đầu phiên bản Proteus 8.7 trở đi thì đã được bổ sung tính năng SnapEDA Library Import hỗ trợ bạn thêm thư viện linh kiện cho phần mềm vẽ mạch điện tử...
Hướng dẫn Download và cài đặt Proteus 8.7 Full Key Cr@ck
Bài viết này mình xin hướng dẫn các bạn download và cài đặt phần mềm vẽ mạch Proteus 8.7 Mới nhất và ổn định.
Download...
[HỌC AVR] BÀI 8.1 .ĐO LƯỜNG ĐA ĐIỂM VỚI DS18B20…!
BÀI 8.1 .ĐO LƯỜNG ĐA ĐIỂM VỚI DS18B20 !
XIN CHÀO CÁC BẠN...!
Sau khi test thử nghiệm thành công, mình xin giới thiệu với các bạn CODE sử dụng DS18b20 trong...
[HỌC AVR] BÀI 11: GIAO TIẾP MA TRẬN PHÍM 4×4
BÀI 11: GIAO TIẾP MA TRẬN PHÍM 4x4
Xin chào các bạn!
Trong bài viết này, mình sẽ hướng dẫn các bạn lập trình giao ma trận phím 4x4 với Atmega16.
I.SƠ ĐỒ...




![[Hướng dẫn] Bật tắt các thiết bị điện từ xa bằng hồng ngoại](https://dammedientu.com/wp-content/uploads/2018/04/3d-1-218x150.png)

![[Hướng dẫn] Làm mạch nguồn chỉnh áp từ 0-15v](https://dammedientu.com/wp-content/uploads/2018/03/2112312-218x150.png)
![[Hướng Dẫn] Bật tắt đèn bằng tiếng vỗ tay](https://dammedientu.com/wp-content/uploads/2018/03/sadsd-218x150.png)

![[HỌC AVR] BÀI 8.1 .ĐO LƯỜNG ĐA ĐIỂM VỚI DS18B20…!](https://dammedientu.com/wp-content/uploads/2018/05/logo-218x150.jpg)

![[Chia sẻ] Phần mềm truyền nhận dữ liệu qua cổng com bằng VB.Net](https://dammedientu.com/wp-content/uploads/2018/03/Phan-mem-218x150.png)

![[HỌC ALTIUM] KINH NGHIỆM VẼ MẠCH ALTIUM THÀNH THẠO SAU 1 TUẦN](https://dammedientu.com/wp-content/uploads/2020/11/6-218x150.jpg)











![[HỌC AVR] BÀI 9: HIỂN THỊ LED 7 THANH](https://dammedientu.com/wp-content/uploads/2018/05/logo-240x160.jpg)
![[HỌC AVR] Bài 2: NGẮT NGOÀI VỚI AVR](https://dammedientu.com/wp-content/uploads/2018/05/logo-100x70.jpg)




![Download Altium Designer 17.0.11 build 656 [Mới nhất] Full Crack](https://dammedientu.com/wp-content/uploads/2018/02/altium-designer-17-0-11-build-656-moi-nhat-full-crack-1-150x150.png)



![Download Altium Designer 17.0.11 build 656 [Mới nhất] Full Crack](https://dammedientu.com/wp-content/uploads/2018/02/altium-designer-17-0-11-build-656-moi-nhat-full-crack-1-375x462.png)

